Table of Contents
TM (Transportation Management) is a transportation planning and execution system integrated with SAP's ERP system. EWM (Extended Warehouse Management) is a warehouse management system (WMS) that is integrated with SAP's ERP (Enterprise Resource Planning) system. Together, EWM and TM provide a comprehensive solution for managing and optimizing warehouse and transportation processes within an organization. They can be used together to plan and execute inbound and outbound deliveries, manage inventory and warehouse operations and optimize transportation routes and costs.
When integrating EWM and TM, the potential bottleneck can be the amount of data that needs to be exchanged between the two systems. EWM and TM both have their own set of master data (such as material and location master data) and transactional data (such as delivery and transfer order data) that need to be shared and kept in sync. This can put a strain on system resources and can lead to slow performance or data inconsistencies if not handled properly.
Another potential bottleneck can be related to the complexity of the integration. Since EWM and TM are both complex systems with their own set of functionality, integrating them can be challenging and require a significant amount of customization. This can lead to increased implementation time and costs.
Overall, it is important to have a detailed plan and test the integration thoroughly before going live to minimize the risk of bottlenecks and ensure smooth operation.
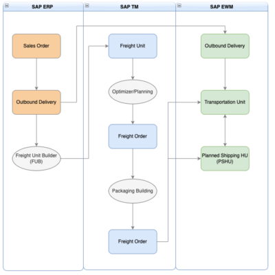
Delivery Based Transportation Planning
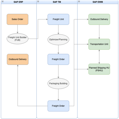
Order Based Transportation Planning
As MDP, we offer end-to-end consulting services for SAP's Logistics modules with our experienced team in the supply chain, warehouse, and logistics processes. You can request a meeting to learn how we can support you in your logistics processes.
WMS / TM / GTS / EWM Team Leader
What is Handling Unit?
Definition of Handling UnitA handling unit is a physical unit made up of the packaging materials and the commodities that are enclosed within it. A...
Natural Language Database Interaction via LLMs: Text-to-Query Agent
1. What is the text to query? Text-to-Query is a technology that lets users interact with databases in plain language. Instead of writing SQL or...
What is iPaaS?
In today's age of digitalization, companies use multiple applications and software to manage their business processes. For more efficient processes,...
What are the 5 Basic Principles of Continuous Improvement?
Continuous improvement is an effective methodology that focuses on the continuous improvement of processes, products or services through small and...
Introduction to SAP CAP (Cloud Application Programming Model)
The SAP Cloud Application Programming (CAP) Model is a development framework designed to simplify building cloud-native applications on SAP Business...
What are EWM Mobgui and Screen Personas in SAP?
SAP offers various tools to help businesses with digital transformation and operational efficiency. In this article, we will explore two important...
Advantages and Benefits of SAP Fiori
In this article, the benefits of SAP Fiori to businesses will be discussed. But first, let's introduce SAP Fiori for those who don't know enough...
What is SAP Signavio Process Governance?
The success of a company depends on the efficiency, effectiveness and harmony of business processes. For this reason, business processes form the...
SAP BTP (Business Technology Platform) All You Need to Know
In today's fast-paced business environment, companies need to be agile, data-driven, and ready to embrace digital transformation. SAP BTP provides...
Your mail has been sent successfully. You will be contacted as soon as possible.
Your message could not be delivered! Please try again later.