Blogs

SAP TM ile Stratejik Navlun Yönetimi ve Tedariği Nedir?

Giriş

Günümüz küresel ekonomisinde, şirketlerin rekabetçi kalabilmek için her maliyet kalemini dikkatle yönetmesi şart. Bu kalemler arasında, lojistik ve nakliye maliyetleri genellikle en büyük ve kontrol etmesi en zorlu kalemlerden biridir. İşte tam bu noktada Stratejik Navlun Tedariki (Strategic Freight Management) devreye giriyor. SAP Transportation Management (TM) çözümü ile bu süreci nasıl baştan sona yönetebileceğinizi, maliyetlerinizi nasıl optimize edebileceğinizi ve taşıyıcı ilişkilerinizi nasıl güçlendirebileceğinizi bu yazıda detaylıca inceleyeceğiz.

Stratejik Navlun Tedariki, şirketlerin lojistik maliyetlerini kontrol altına alırken hizmet kalitesini ve operasyonel dayanıklılığı artırmasını sağlar. SAP Transportation Management (TM), navlun ihalesinden anlaşma yönetimine ve taşıyıcı performans takibine kadar tüm süreci entegre ve veri odaklı bir yapıda yönetmenize imkân tanır. İhale süreçlerini dijitalleştirerek en uygun teklifleri karşılaştırabilir, anlaşmaları merkezi olarak yönetebilir ve SLA bazlı performans analizleriyle taşıyıcı ağınızı sürekli iyileştirebilirsiniz. Böylece sadece maliyet avantajı değil, aynı zamanda şeffaflık, sürdürülebilirlik ve stratejik karar desteği elde edersiniz.

Stratejik Navlun Tedariki Nedir ve Neden Önemlidir?

Stratejik Navlun Tedariki, basitçe, şirketinizin nakliye ihtiyaçları için en uygun taşıyıcıları, en iyi koşullarla ve en rekabetçi fiyatlarla bulma ve onlarla uzun vadeli ilişkiler kurma sürecidir. Bu, sadece en düşük fiyatı almakla ilgili değildir; aynı zamanda güvenilirlik, hizmet kalitesi, kapasite garantisi ve risk yönetimi gibi faktörleri de kapsar.

Neden bu kadar önemli?

  • Maliyet Azaltma: Etkin bir tedarik stratejisi, navlun maliyetlerinde %10-20 hatta daha fazla tasarruf sağlayabilir.
  • Hizmet Kalitesi: Güvenilir taşıyıcılarla çalışmak, teslimat sürekliliğini ve müşteri memnuniyetini artırır.
  • Risk Yönetimi: Tek bir taşıyıcıya bağımlılığı azaltarak veya birden fazla taşıyıcı ile esnek anlaşmalar yaparak olası kesintilere karşı korunursunuz.
  • Operasyonel Verimlilik: Otomatikleştirilmiş ihale ve anlaşma yönetimi süreçleri, manuel iş yükünü azaltır ve hata oranını düşürür.
  • Pazar Bilgisi: Düzenli ihale süreçleri, pazarın mevcut fiyatlandırma ve kapasite durumuna dair değerli bilgiler edinmenizi sağlar.
Peki, SAP TM bu karmaşık süreci nasıl basitleştiriyor ve optimize ediyor?

SAP TM’in Stratejik Navlun Tedariki Yetenekleri Nelerdir?

SAP TM, Stratejik Navlun Tedariki sürecini baştan sona destekleyen güçlü araç setleri sunar. Bu süreci ana hatlarıyla üç başlık altında inceleyebiliriz:
  1. Navlun İhalesi (Freight Tendering)
  2. Navlun Anlaşması Yönetimi (Freight Agreement Management)
  3. Taşıyıcı Performans Yönetimi (Carrier Performance Management)
Gelin, bu adımları daha yakından inceleyelim.
  1. Navlun İhalesi (Freight Tendering): En İyi Teklifi Bulun

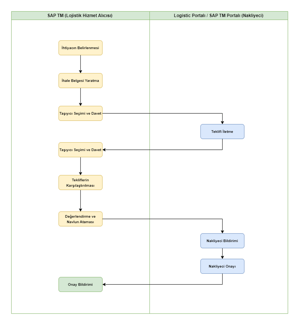
Navlun ihalesi, belirli bir nakliye ihtiyacı veya dönemi için taşıyıcılardan teklif toplama sürecidir. SAP TM, bu süreci tamamen dijitalleştirerek ve otomatikleştirerek şirketlere büyük avantajlar sağlar.

Süreç Akışı:

  • İhale İhtiyacının Belirlenmesi: Şirketiniz, belirli bir rota, taşıma modu (karayolu, denizyolu, havayolu vb.) veya belirli bir dönem için taşıma kapasitesine ihtiyaç duyduğunu belirler. Bu genellikle geçmiş verilere veya gelecekteki talep tahminlerine dayanır.
  • İhale Belgesinin Oluşturulması: SAP TM içinde, ihale kapsamını (rotalar, hacimler, taşıma modları, özel gereksinimler) detaylandıran bir ihale belgesi (Tender Request) oluşturulur. Bu belgede, taşıyıcılardan talep edilen fiyat yapısı (örneğin, mil başına fiyat, sabit ücret, ton başına fiyat) ve değerlendirme kriterleri de belirtilir.
  • Taşıyıcı Seçimi ve Davet: Sistemde kayıtlı ve potansiyel olarak uygun taşıyıcılar belirlenir. Bu taşıyıcılar, ihale için otomatik olarak davet edilir. SAP TM, taşıyıcı portalı üzerinden (SAP Ariba veya doğrudan TM portalı) tekliflerini sunmalarını sağlar.
  • Teklif Toplama ve Karşılaştırma: Taşıyıcılar, belirlenen süre içinde tekliflerini sisteme girer. SAP TM, gelen tüm teklifleri merkezi bir havuzda toplar ve standartlaştırılmış bir formatta sunar. Bu sayede tekliflerin karşılaştırılması kolaylaşır.
  • Teklif Değerlendirme ve Atama: Sistem, önceden tanımlanmış kriterlere (fiyat, transit süresi, taşıyıcı performansı, kapasite) göre teklifleri sıralar ve analiz eder. Otomatik optimizasyon araçları, en maliyet etkin veya en uygun taşıyıcı kombinasyonlarını önerebilir. Son karar genellikle manuel olarak alınır.
  • Örnek Senaryo: Yıllık Karayolu Taşıma İhalesi

    • Bir perakende şirketi, önümüzdeki yıl için Türkiye genelindeki mağazalarına yapacağı ürün sevkiyatları için yıllık karayolu taşıma ihalesi düzenlemeye karar verir.
    • SAP TM'de, İstanbul'dan Ankara'ya, İzmir'den Bursa'ya gibi ana rotalar ve tahmini yıllık tonajlar belirtilerek bir ihale belgesi oluşturulur.
    • Sistemdeki 15 potansiyel taşıyıcıya ihale davetiyesi gönderilir.
    • Taşıyıcılar, SAP TM taşıyıcı portalı üzerinden farklı senaryolar (örneğin, tek kamyon, komple kamyon yükü - FTL, parsiyel - LTL) için tekliflerini sunar.
SAP TM, tüm teklifleri tablo ve grafik formatında sunarak, şirketin lojistik departmanının en uygun taşıyıcıları ve fiyatları belirlemesine yardımcı olur
Navlun İhalesi Süreci

Navlun İhalesi Süreci

  1. Navlun Anlaşması Yönetimi (Freight Agreement Management):

İhale süreci tamamlandıktan ve en uygun taşıyıcılar belirlendikten sonra, sıra bu anlaşmaları resmiyete dökmeye gelir. SAP TM, navlun anlaşmalarının (Freight Agreements) oluşturulması, yönetilmesi ve sürdürülmesi için merkezi bir platform sunar.

Süreç Akışı:

  • Anlaşmanın Oluşturulması: İhale sonucunda seçilen taşıyıcı(lar) ile yapılan anlaşmalar, SAP TM'de bir Navlun Anlaşması olarak kaydedilir. Bu anlaşma, belirlenen rotaları, fiyatları, ek ücretleri (yakıt surşarjı, bekleme ücretleri vb.), hizmet seviyesi taahhütlerini (SLA'lar) ve geçerlilik sürelerini içerir.
  • Fiyatlandırma Detayları: SAP TM'in güçlü fiyatlandırma motoru sayesinde, anlaşmadaki tüm fiyatlandırma kuralları (tarifeler, matrisler, sabit fiyatlar) sisteme işlenir. Bu, daha sonra navlun siparişleri için otomatik ve doğru maliyet hesaplamaları yapılmasını sağlar.
  • Değişiklik ve Versiyon Yönetimi: Anlaşmalar genellikle belirli bir süre (örneğin 1 yıl) için yapılır ancak zamanla değişiklikler (yakıt fiyatları, yeni rotalar) gerekebilir. SAP TM, anlaşmaların farklı versiyonlarını yönetme yeteneği sunarak geçmiş kayıtların korunmasını ve şeffaflığı sağlar.
  • Örnek Senaryo: Uluslararası Denizyolu Anlaşması
    • Bir ithalat-ihracat şirketi, Çin'den Avrupa'ya yapılan denizyolu taşımacılığı için bir taşıyıcı ile 3 yıllık bir anlaşma yapar.
    • SAP TM'de, Shanghai'dan Hamburg'a FCL (Full Container Load) ve LCL (Less than Container Load) taşımaları için konteyner başına veya metreküp başına fiyatlandırma matrisleri Navlun Anlaşmasına işlenir.
    • Anlaşmada, gecikme durumunda uygulanacak cezalar ve yakıt fiyatlarındaki değişimlere göre otomatik ayarlanacak yakıt surşarjı mekanizması da tanımlanır.
    • Bu anlaşma, tüm uluslararası navlun siparişlerinin otomatik olarak fiyatlandırılmasında kullanılır.
Navlun Anlaşması

Navlun Anlaşması

  1. Taşıyıcı Performans Yönetimi (Carrier Performance Management)

Navlun anlaşmalarının başarısı, taşıyıcıların belirlenen SLA'lara (Hizmet Seviyesi Anlaşmaları) ne kadar uyduğuna bağlıdır. SAP TM, taşıyıcı performansını sürekli olarak izlemenizi ve değerlendirmenizi sağlayarak gelecekteki ihale süreçleri ve taşıyıcı seçimleri için kritik veriler sunar.

Süreç Akışı:

  • Performans Kriterlerinin Tanımlanması: Zamanında teslimat oranı, hasar oranı, iletişim kalitesi, faturalandırma doğruluğu gibi temel performans göstergeleri (KPI'lar) belirlenir. Bu kriterler, navlun anlaşmalarına da dahil edilebilir.
  • Veri Toplama: SAP TM, nakliye siparişlerinin ve sevkiyatların gerçek zamanlı durumunu (yükleme zamanı, varış zamanı, gecikmeler vb.) izleyerek bu performans verilerini otomatik olarak toplar. Harici takip sistemlerinden veya taşıyıcı portalından da veri alınabilir.
  • Değerlendirme ve Puanlama: Toplanan verilere dayanarak, her taşıyıcı düzenli aralıklarla değerlendirilir ve bir performans puanı atanır. Bu puanlar, taşıyıcıların genel güvenilirliğini ve kalitesini yansıtır.
  • Geri Bildirim ve İyileştirme: Düşük performans gösteren taşıyıcılarla iletişime geçilerek sorunlar belirlenir ve iyileştirme planları yapılır. Yüksek performans gösteren taşıyıcılar ise gelecekteki ihalelerde daha avantajlı konuma gelebilir.
İhale çağrısı analiz ekranında aşağıdaki analizler SAP TM tarafından sunulmuştur;
  • Kabul analizi
  • Tepki kabul karşılaştırması
  • İhale çağrısı oranı
  • İhale çağrısı tepki süresi analizi
  • Sıralı ihale çağrısı döngü analizi
  • Asıl nakliye şirketi değiştirme analizi
  • Süresi geçmiş talepler
  • Açık talepler

SAP TM İhale Çağrısı Analiz Ekranı

  • Örnek Senaryo: Aylık Performans Değerlendirmesi
    • Bir lojistik yöneticisi, her ayın sonunda sistemdeki tüm taşıyıcıların "Zamanında Teslimat Oranı" ve "Hasarsız Teslimat Oranı" KPI'larını inceler.
    • SAP TM, bu verileri otomatik olarak hesaplar ve taşıyıcı bazında raporlar oluşturur.
    • Yönetici, belirli bir taşıyıcının son 3 aydır zamanında teslimat oranının %90'ın altına düştüğünü fark eder.
    • Sistem üzerinden taşıyıcıya otomatik bir performans uyarısı gönderilir ve durumun iyileştirilmesi için bir toplantı talep edilir.

Benzer
Bloglar

Mailiniz başarıyla gönderilmiştir en kısa sürede sizinle iletişime geçilecektir.

Mesajınız ulaştırılamadı! Lütfen daha sonra tekrar deneyin.